赴港上市新机遇
香港是全球主要的金融中心之一,金融基础设施及监管制度多年收到国际投资者认可。随着中国经济的发展和国际地位的提升,香港在中国企业对外发展过程中发挥着至关重要的作用。
2019年2月18日,中央政府正式颁布了《粤港澳大湾区发展规划纲要》,倡导大力拓展直接融资渠道,依托区域性股权交易市场,建设科技创新金融支持平台。支持香港私募基金参与大湾区创新型科技企业融资,允许符合条件的创新型科技企业进入香港上市集资平台,将香港发展成为大湾区高新技术产业融资中心。
香港的新股市场在过去10年总共集资2.29万亿港元,其中包括303家新经济企业在香港上市,集资额达9470亿港元;当中包括126家医疗健康及生物科技公司,集资2766亿港元。近年最大规模的上市包括2019年上市、集资额达1010亿港元的阿里巴巴及2022、2023年上市的蔚来汽车、贝壳控股和极兔速递等。截至2023年12月,在香港上市的内地企业超过1400家,总市值逾三万亿美元,占港股市值逾七成。[1]
粤港澳大湾区内的科技创新企业未来将会有更大的发展空间,尤其是可以依托香港上市平台的窗口,向境外融资迎来新机遇。
2024赴港上市新发展
尽管受到持续性的全球经济及市场不稳定影响,香港交易所截至 2024 年 3 月 31 日止三个月的季度业绩披露,新股上市申请数目仍然保持稳健,截至 2024 年 3 月 31 日共有 85 宗申请在处理中,预计下半年的表现会逐渐复苏。[2]
2024年1月30日,香港财政司长出席2024香港资本市场论坛的致辞中提到,会持续盘活香港的筹融资市场,让香港的平台吸引到更多优质的内地和国际企业来上市和融资;就促进内地企业来港上市,香港正积极与内地监管机构讨论加快审批企业来香港上市的进度。[3]
此外, 港交所行政总裁陈翊庭在2024年4月8日公开表示,2023年主板上市的审批时间中位数是48个工作日,相对于2022年的70个工作日已大幅进度,但是其认同仍有进步空间,并要求加快相关程序更进一步配合发行人及市场融资的节奏需求。[4]
港股主板及创业板的上市要求[5]
香港交易所是香港上市公司的前线监管机构,辖下设有主板及创业板两个证券市场。主板为根基稳健的公司而设,创业板的上市资格规定较主板低,对象为中小企业。2024年开始,创业板也提供了较为初期的研发类企业的上市标准,推出为大量投入研发活动的高增长企业推出新的资格测试(市值/收益/研发测试)。针对主板和创业板的上市的各类行业,发展规模门槛要求详细介绍如下:
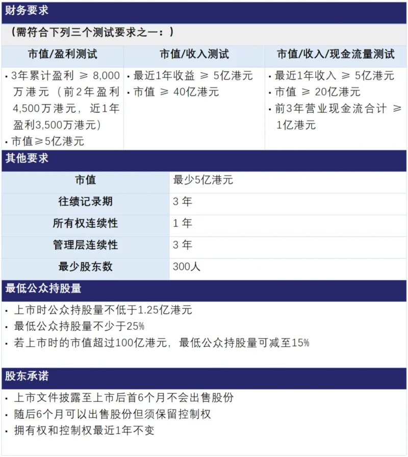
1. 主板上市的主要要求
2. 创业板上市的主要要求
3. 大湾区在港上市企业众多,其中荣登恒生沪深港通大湾区新经济指数的企业如下[6]
生物科技公司及特专科技公司[7]
为满足不同类别公司赴港上市的需求,香港交易所针对矿业公司、基建工程公司、生物科技公司、特专科技公司、不同投票权公司均推出适合其各自特色的上市规定。大湾区聚集了很多新经济企业,具有高增长潜力,采用新科技或应用业内相关科学及技术于新业务模式,亦以此令其有别于服务相似的消费者或最终用户的传统市场参与者。其中包括大量的生物科技公司以及特专科技公司,下表将对此类企业的上市要求做出简单对比和介绍:
截至本稿日期,来自大湾区的生物科技上市公司包括兆科眼科有限公司(股份代码:6622)、君圣泰医药(股份代码:2511);尚在上市申请中的生物科技公司英矽智能;来自大湾区的特专科技上市申请人包括晶泰科技。
上市主要程序[8]
每个个案的情况稍许会有不同,但大致来说香港上市的流程是一致的,简单介绍如下供参考:
上市筹备期
上市决策
公司根据未来发展策略决定在香港上市,须选择聘请的主要中介机构包括保荐人及包销商、外国及本地律师、会计师等。上市申请人须于提交上市申请前至少两个月委任保荐人,并于委任后五个营业日内书面通知香港交易所。
⇓
项目启动会
公司与中介机构召开上市工作启动会议,与各方通力协作,直至挂牌上市。
⇓
尽职调查
保荐人、承销商、律师、会计师分别对公司的业务、财务状况、管理层、未来前景、主要风险因素、法律事宜等进行审慎调查,以确保各类公开文件内容正确无误。
⇓
架构重组
中介机构根据尽调的情况向公司提供专业建议,结合未来发展方向,将公司的业务、结构、财务状况等方面进行重新整合,使之成为符合上市规定、吸引投资者的新架构。
⇓
申请材料
中介机构编写各类上市所需文件,如招股说明书、审计报告、法律意见书等。
⇓
提交A1申请
保荐人协助公司向联交所上市部及中国证监会分别提交上市初步申请文件和备案申请,在香港交易所网站登载中英文招股书删减版。
监管审批期
监管审批
香港交易所上市部、香港证监会以及中国证监会均会对A1资料进行详细审核,评估公司是否符合上市资格、是否适宜上市、业务是否可持续、公司是否遵守规条以及作出充分披露。
⇓
监管问询及回复
香港联交所上市部将于接获申请后约10个工作日内发出首轮意见,香港证监会、中国证监会的问询意见也会陆续收到,公司与各中介机构合作,一同准备回复文件。
⇓
聆讯
上市委员会审阅新上市申请,确定申请人是否适合进行首次公开招股。
销售推广期
路演
承销商为公司组织的路演推介工作,一般分为午餐推介会和一对一会议两种形式,根据发行地域的不同,通常由承销商陪同公司髙级管理层走访香港、新加坡、东京及欧美等投资者所在的主要大城市。
发行和上市期
配售及公开招股
承销商向国际投资者定向发售,以及于香港市场向公众公开发售。
⇓
定价及挂牌上市
根据累计认购订单结果及发行时的市场状况寻找一个理想平衡点,订立最终的股票发行价格。通常在挂牌上市当天,在联交所交易大堂会举行一个简单而隆重的挂牌仪式。
结语
受经济复苏、地缘摩擦、美联储加息等因素影响,香港资本市场过去一年遭受了不稳定因素影响。尽管如此,香港在过去多年建立的国际顶尖上市融资平台名誉仍是无可置疑的。 粤港澳大湾区优良企业蓬勃发展的秘诀在于“创新”与“合作”,大湾区擅长于经济生态上进行创新,利用区域地理优势在区域内形成合作,共同繁荣。大湾区企业赴港上市具有天然优势。未来,粤港澳大湾区将会有更多优质企业赴港上市,香港资本市场将会释放出更大的潜力,也助推大湾区企业走向世界。
请注意本文章均不构成正式法律意见,所有具体方案必须咨询专业意见为准。
如欲查询更多有关香港上市有关的资料,请与我们的专业团队联络。
- https://www.bayarea.gov.hk/tc/opportunities/finance.html ↑
- 香港交易所截至 2024 年 3 月 31 日止三个月的季度业绩:https://www.hkex.com.hk/-/media/HKEX-Market/News/News-Release/2024/240424news/240424news_c.pdf ↑
- https://www.info.gov.hk/gia/general/202401/30/P2024013000367.htm ↑
- 港交所CEO陈翊庭:新股香港上市的审批时间已大幅缩短,去年中位数为48个工作日 (qq.com) ↑
- 香港交易所主板上市规则及创业板上市规则 ↑
- 恒生沪深港通大湾区新经济指数:great bay area index: https://www.hsi.com.hk/eng/indexes/all-indexes/hsscbbat ↑
- 香港交易所主板上市规则第18A章及第18C章 ↑
- https://www.hkex.com.hk/Join-Our-Market/IPO/Getting-Started/Listing-on-the-Main-Board?sc_lang=zh-HK#stepOption6 ↑



