2024年12月25日,第十四届全国人大常委会第十三次会议审议通过了修订后的《中华人民共和国监察法》(以下简称“新《监察法》”),新《监察法》将于2025年6月1日起正式施行。此次修订为2018年3月20日《监察法》生效以来的首次修订,对于持续深化国家监察体制改革,增强国家治理腐败效能,推进监察工作规范化、法治化而言具有重大意义。
我们将本次修订的主要内容和亮点梳理如下,以期帮助读者洞悉立法变化,更好地了解未来可能的监察执法趋势。
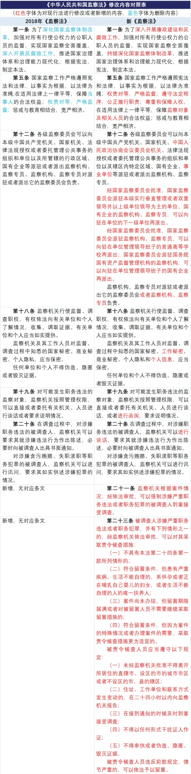
增加了监察措施的种类
新《监察法》根据现阶段监察工作的特点和面临的问题,构建了“轻重结合、配套衔接”的监察强制措施体系。具体而言,增加了以下三种监察措施:
1. “强制到案”措施
新《监察法》规定,监察机关可以根据案件情况,强制涉嫌严重职务违法或者职务犯罪的被调查人到案接受调查。“强制到案”类似于刑事诉讼法下的“拘传”,由监察机关执行,也可以根据工作需要提请公安机关配合,公安机关应当依法予以协助。我们认为,这一规定旨在解决实践中部分被调查人经通知仍不到案的问题,防止被调查人逃避调查,强化了监察执法的执行力和威慑力。
2. “责令候查”措施
新《监察法》规定,对于不具有适用留置措施所列情形,或因特殊原因(如患有严重疾病、生活不能自理)不适合留置等的被调查人,监察机关可以采取责令候查措施。我们认为,这一规定可能会在一定程度上减少留置措施的适用。实践中,监察机关对于未被采取留置措施的被调查人,可能采取“走读式”谈话的方式,即谈话对象在每次谈话结束后可以返回其日常居住地,但被要求在下次谈话时自觉到场。责令候查措施的出现,可以解决对前述未被采取留置措施的被调查人监管措施阙如的问题,与刑事强制措施中“取保候审”相似,在节省执法资源、确保调查顺利实施的同时,也保障了监察对象的合法权益。
3. “管护”措施
新《监察法》规定,对于自动投案或者交代有关问题的涉嫌严重职务违法或者职务犯罪人员,在其存在逃跑、自杀等重大安全风险的情形下,监察机关可以进行管护。我们认为,这一规定旨在解决特定紧急情况下对未被留置人员的临时性约束问题,可以避免有关人员在自动投案或者交代有关问题后因情绪波动等原因发生安全事件,强化了监察机关应对突发事件的能力。
新《监察法》同时配套完善了上述三项监察措施的时限和工作要求(例如,对于适用上述监察措施的案件,应当按照规定的权限和程序,并经监察机关主要负责人批准),以确保相关措施严格规范行使。
规定了特殊情形下留置期限的“再延长”和重新计算
针对实践中监察机关对于部分重大复杂案件办案期限紧张的问题,新《监察法》进行了回应。根据新《监察法》规定,在现行留置期限基础上,经国家监察委员会批准或决定,对于可能判处十年有期徒刑以上刑罚的案件,可以再延长二个月留置期限。对于省级以上监察机关在调查期间发现被调查人另有不同种的重大职务犯罪或者同种的影响罪名认定、量刑档次的重大职务犯罪,经国家监察委员会批准或者决定,可以重新计算一次留置期限。据此,对于县级、地市级监委办理的案件,留置期限最长可达8个月;对于省级监委和国家监委办理的案件,留置期限可达16个月,超过了现行《监察法》对留置期限规定最长6个月的限制。
我们认为,留置期限的“再延长”和重新计算的适用条件、审批层级均有严格限制,根据立法精神,应避免该规定在实践中的泛化、异化使用。例如,针对被调查人受贿犯罪的调查过程中,起初发现其受贿数额为100万元,此后发现可能另有300万元受贿事实的情况,应适用“可能判处十年有期徒刑以上刑罚的案件”的规定,延长二个月留置时间,还是同时可以适用“同种影响量刑档次的重大职务犯罪”,重新计算其留置期间,需要监察机关严格论证、审慎处理,依法充分保证被调查人的合法权益。
强化了监察机关自身建设
新《监察法》在完善监察措施及程序的同时,进一步强化了自身建设,确保监察执法全覆盖的同时受监督、有约束。具体而言:
1. 增设了监察“再派出”制度
现行《监察法》规定各级监委依法向党的机关、国家机关、国有企事业单位等派驻、派出监察机构、监察专员。但对于垂直管理部门而言,国家监委只能向其中央一级单位派驻监察机构。由于垂直管理部门中公职人员数量庞大,单位层级多,国家监委派驻机构的监察监督显然难以覆盖全系统。
新《监察法》规定,经国家监委批准,国家监委派驻垂直管理部门中央一级的监察机构可以向其驻在单位的下一级单位“再派出”。同时,中央单位所属高校以及国资委下属委管企业也被纳入监察再派出的范畴。我们认为,监察“再派出”制度的设立,有利于实现监察权向下延伸,强化对权力监督的全覆盖,确保权力不被滥用。
2. 强化了对监察权的监督制约
新《监察法》在多个方面的修订均体现出对监察权力运行机制和管理监督体系的健全。包括:
- 强化监察执法规范。新《监察法》将“遵守法定程序,公正履行职责”写入监察工作原则,突出了依法开展监察工作的总体要求。
- 强化公民权利保障。新《监察法》将“尊重和保障人权”写入监察工作原则中,将“保障当事人的合法权益”修改为“保障监察对象及相关人员的合法权益”,表明了全面保障人权的基本立场。特别地,新《监察法》不仅赋予了监察对象及相关人员申请变更监察强制措施的权利,也对其申诉权进行了完善,以保障被调查人的人身、财产权益。
- 强化企业相关权利保障。新《监察法》对监察机关依法保护企业产权和自主经营权作出专门规定,强化了对企业产权及企业经营者合法权益的保障,以避免或者减少对涉案企业正常生产、经营活动的影响。
- 增加针对监察人员的“禁闭”措施。新《监察法》规定,对于涉嫌严重职务违法或者职务犯罪的监察人员,经批准可对其采取禁闭措施,以避免对反腐行动和监察制度的公信力造成影响。
以下是新《监察法》修改部分内容与2018年《监察法》的对照表:



